Professor Li Shufa and Wang Yangang from our affiliated hospital recently showcased their research on the cover of Diabetologia, the official journal of the European Association for the Study of Diabetes. Recognized as a TOP journal by the Chinese Academy of Sciences with an Impact Factor of 9.7, this publication is highly esteemed in its field. The article, entitled "A novel subpopulation of monocytes with a strong interferon signature indicated by SIGLEC-1 is present in patients with recent-onset type 1 diabetes," lists Professors Li Shufa and Wang Yangang as corresponding authors. Postdoctoral researcher Guo Mengqi is credited as the lead author, with master’s student Guo Han and doctoral student Zhu Jingjing as co-first authors.
The study conducted a comparative analysis of PBMC samples from newly diagnosed type 1 diabetes patients and healthy individuals, revealing a unique subpopulation of SIGLEC-1+ monocytes. These monocytes demonstrate a distinct interferon (IFN) signature and express genes involved in the chemotaxis of T cells and NK cells, while showing reduced levels of costimulatory and HLA molecules. Their potential role in islet recruitment underlines their crucial impact in triggering destructive pancreatitis, highlighting their importance for early diagnosis and therapeutic strategies in type 1 diabetes.
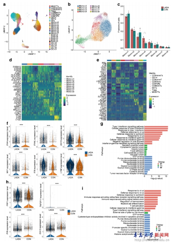
Additionally, to explore the immunological characteristics of patients with Latent Autoimmune Diabetes in Adults (LADA), scRNA-seq was utilized to analyze PBMC samples from four LADA patients and four healthy controls. This analysis delineated various major cell populations, including T cells, NK cells, B cells, plasma cells, monocytes, and dendritic cells. Monocytes were classified into eight clusters, with clusters 1/2/4/5/6 recognized as classical monocytes (expressing CD14 and VCAN), and clusters 3/7/8 identified as intermediate/non-classical monocytes (expressing FCGR3A, encoding CD16). T cells were differentiated into various subpopulations such as CD4 naive T, CD8 naive T, Treg, CD8 Tem, CD8 Teff, CD8 MAIT, GDT, MKi67 T, and NKT. B cells were categorized into naive (clusters 1/3) and memory (clusters 2/4), with cluster 5 consisting of plasma cells. The dendritic cell classifications included pDC (cluster 1/4), cDC2 (clusters 2/3), and cDC1 (cluster 5). A noteworthy finding was the significantly higher proportion of cluster 4 monocytes in LADA patients compared to healthy controls (11.93% vs. 5.93%, P=0.017), indicating a potential biomarker for this condition.

This study identifies a new subpopulation of monocytes marked by a high interferon (IFN) signature and characterized by SIGLEC-1 expression in the early stages of type 1 diabetes. It highlights the pivotal role of SIGLEC-1+ monocytes in the molecular mechanisms that potentially lead to islet destruction and the onset of type 1 diabetes. These findings could pave the way for future prevention and treatment strategies, offering critical insights for early diagnosis, activity assessment, and monitoring of treatment efficacy. Furthermore, this subpopulation of monocytes may serve as novel targets for the prevention and therapeutic intervention of type 1 diabetes.